Rektöre Mesaj
Hızlı Bağlantı
Akademik Takvim
Akademik Bilgi Sistemi (ABS)
Öğrenci Bilgi Sistemi (OBS)
Mezun Bilgi Sistemi (MBS)
Elektronik Bilgi Yönetim Sistemi (EBYS)
MGÜ Telefon Rehberi
E-Posta
Kütüphane Kataloğu
Engelsiz Ankara MGÜ Öğrenci Birimi
Psikolojik Danışma ve Rehberlik Randevusu
Bologna Bilgi Paketi
Uzaktan Eğitim Merkezi
Sürekli Eğitim Merkezi
MGÜ Sanat Galerisi
MGÜ Yemek Menüsü
Yemek Rezervasyon
Parola İşlemleri
Yardım Masası
Engelsiz MGÜ
Anasayfa
MGÜ Hakkında
MGÜ Hakkında
Rektörümüzün Mesajı
MGÜ Hakkında
Misyon, Vizyon ve Temel Değerlerimiz
Politikalarımız
MGÜ Tanıtım Filmi
MGÜ’de Yaşam
Mevzuat
Yazılı Basında MGÜ
Yönetim
Rektör
Rektör Yardımcıları
Rektör Danışmanları
Görev Dağılımları
Genel Sekreter
İç Denetim Birimi
Üniversite Yönetim Kurulu
Üniversite Senatosu
Danışma Kurulu
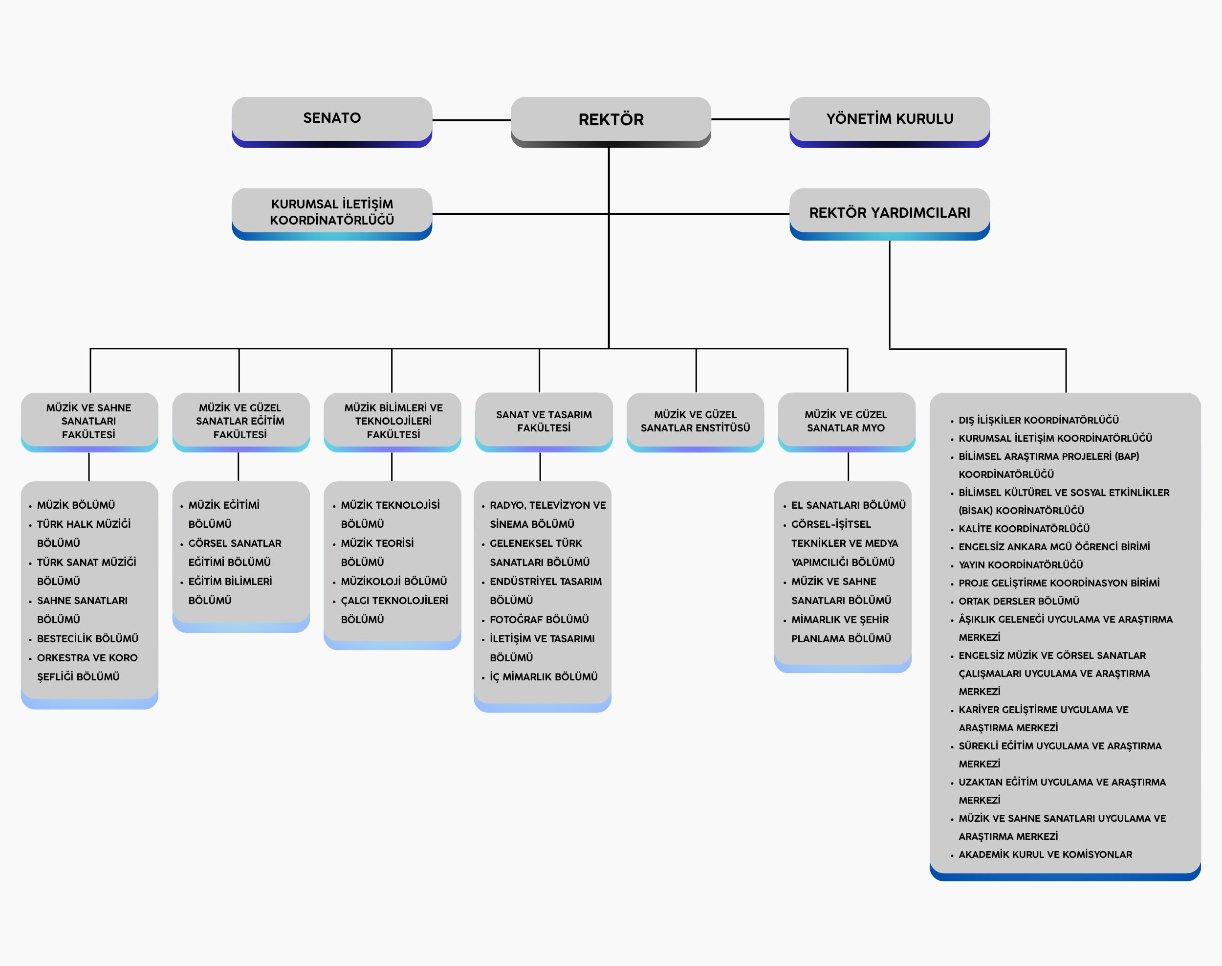
Organizasyon Şeması
Kurul ve Komisyonlar
MGÜ Bilimsel Araştırma ve Yayın Etiği Kurulu
MGÜ Eğitim Komisyonu
MGÜ Etik Kurulu
MGÜ Kişisel Verileri Koruma Komisyonu
MGÜ Mevzuat Komisyonu
MGÜ Yayın Komisyonu
MGÜ Hakkında Metin
Akademik
Fakülte | Enstitü | MYO | Bölüm
Müzik Bilimleri ve Teknolojileri Fakültesi
Müzik ve Sahne Sanatları Fakültesi
Müzik ve Güzel Sanatlar Eğitim Fakültesi
Sanat ve Tasarım Fakültesi
Müzik ve Güzel Sanatlar Enstitüsü
Müzik ve Güzel Sanatlar Meslek Yüksekokulu
Ortak Dersler Bölümü
Uygulama Araştırma ve Eğitim Merkezleri
Âşıklık Geleneği Uygulama ve Araştırma Merkezi
Engelsiz Müzik ve Görsel Sanatlar Çalışmaları Uygulama ve Araştırma Merkezi
Kariyer Geliştirme Uygulama ve Araştırma Merkezi
MGÜ Uzaktan Eğitim Merkezi
Müzik ve Sahne Sanatları Uygulama ve Araştırma Merkezi
Sürekli Eğitim Uygulama ve Araştırma Merkezi
Koordinatörlükler
Bilimsel Araştırma Projeleri Koordinatörlüğü
Bilimsel, Sanatsal ve Kültürel Etkinlikler Düzenleme Kurulu
Dış İlişkiler Koordinatörlüğü
Kalite Koordinatörlüğü
Kurumsal İletişim Koordinatörlüğü
Proje Geliştirme ve Koordinasyon Birimi
Yayın Koordinatörlüğü Birimi
Akademik Takvim
Akademik Takvim
Lisansüstü Akademik Takvim
Özel Yetenek Başvuru ve Sınav Takvimi
Yatay Geçiş Başvuru ve Sınav Takvimi
Öğretim Üyeliğine Yükseltilme ve Atanma Yönergesi
İdari
Belge Yönetimi Şube Müdürlüğü
Bilgi İşlem Daire Başkanlığı
Döner Sermaye İşletme Müdürlüğü
EBYS Koordinatörlüğü
Genel Arşiv Birimi
Genel Sekreterlik
Hukuk Müşavirliği
İdari ve Mali İşler Daire Başkanlığı
İş Sağlığı ve Güvenliği Koordinatörlüğü
Kütüphane ve Dokümantasyon Daire Başkanlığı
Öğrenci İşleri Daire Başkanlığı
Personel Daire Başkanlığı
Sağlık, Kültür ve Spor Daire Başkanlığı
Sivil Savunma Uzmanlığı
Strateji Geliştirme Daire Başkanlığı
Yapı İşleri ve Teknik Daire Başkanlığı
Öğrenci
Bologna Bilgi Paketi
Değişim Programları
Engelsiz Ankara MGÜ Öğrenci Birimi
Psikolojik Danışma ve Rehberlik Hizmetleri
Öğrenci İşleri Daire Başkanlığı
Öğrenci Bilgi Sistemi
Öğrenci İşleri Mevzuatı
Öğrenci Konseyi
Öğrenci Toplulukları
Üniversitede Yaşam
İletişim
Rektöre Mesaj
Hızlı Bağlantı
Akademik Takvim
Akademik Bilgi Sistemi (ABS)
Öğrenci Bilgi Sistemi (OBS)
Mezun Bilgi Sistemi (MBS)
Elektronik Bilgi Yönetim Sistemi (EBYS)
MGÜ Telefon Rehberi
E-Posta
Kütüphane Kataloğu
Engelsiz Ankara MGÜ Öğrenci Birimi
Psikolojik Danışma ve Rehberlik Randevusu
Bologna Bilgi Paketi
Uzaktan Eğitim Merkezi
Sürekli Eğitim Merkezi
MGÜ Sanat Galerisi
MGÜ Yemek Menüsü
Yemek Rezervasyon
Parola İşlemleri
Yardım Masası
Engelsiz MGÜ
Anasayfa
MGÜ Hakkında
MGÜ Hakkında
Rektörümüzün Mesajı
MGÜ Hakkında
Misyon, Vizyon ve Temel Değerlerimiz
Politikalarımız
MGÜ Tanıtım Filmi
MGÜ’de Yaşam
Mevzuat
Yazılı Basında MGÜ
Yönetim
Rektör
Rektör Yardımcıları
Rektör Danışmanları
Görev Dağılımları
Genel Sekreter
İç Denetim Birimi
Üniversite Yönetim Kurulu
Üniversite Senatosu
Danışma Kurulu
Organizasyon Şeması
Kurul ve Komisyonlar
MGÜ Bilimsel Araştırma ve Yayın Etiği Kurulu
MGÜ Eğitim Komisyonu
MGÜ Etik Kurulu
MGÜ Kişisel Verileri Koruma Komisyonu
MGÜ Mevzuat Komisyonu
MGÜ Yayın Komisyonu
Üniversitemiz 01/07/2017 tarihli 30111 sayılı Resmi Gazetede yayımlanarak 7033 sayılı kanunla kurulmuştur.
Akademik
Fakülte | Enstitü | MYO | Bölüm
Müzik Bilimleri ve Teknolojileri Fakültesi
Müzik ve Sahne Sanatları Fakültesi
Müzik ve Güzel Sanatlar Eğitim Fakültesi
Sanat ve Tasarım Fakültesi
Müzik ve Güzel Sanatlar Enstitüsü
Müzik ve Güzel Sanatlar Meslek Yüksekokulu
Ortak Dersler Bölümü
Uygulama Araştırma ve Eğitim Merkezleri
Âşıklık Geleneği Uygulama ve Araştırma Merkezi
Engelsiz Müzik ve Görsel Sanatlar Çalışmaları Uygulama ve Araştırma Merkezi
Kariyer Geliştirme Uygulama ve Araştırma Merkezi
MGÜ Uzaktan Eğitim Merkezi
Müzik ve Sahne Sanatları Uygulama ve Araştırma Merkezi
Sürekli Eğitim Uygulama ve Araştırma Merkezi
Koordinatörlükler
Bilimsel Araştırma Projeleri Koordinatörlüğü
Bilimsel, Sanatsal ve Kültürel Etkinlikler Düzenleme Kurulu
Dış İlişkiler Koordinatörlüğü
Kalite Koordinatörlüğü
Kurumsal İletişim Koordinatörlüğü
Proje Geliştirme ve Koordinasyon Birimi
Yayın Koordinatörlüğü Birimi
Akademik Takvim
Akademik Takvim
Lisansüstü Akademik Takvim
Özel Yetenek Başvuru ve Sınav Takvimi
Yatay Geçiş Başvuru ve Sınav Takvimi
Öğretim Üyeliğine Yükseltilme ve Atanma Yönergesi
İdari
Belge Yönetimi Şube Müdürlüğü
Bilgi İşlem Daire Başkanlığı
Döner Sermaye İşletme Müdürlüğü
EBYS Koordinatörlüğü
Genel Arşiv Birimi
Genel Sekreterlik
Hukuk Müşavirliği
İdari ve Mali İşler Daire Başkanlığı
İş Sağlığı ve Güvenliği Koordinatörlüğü
Kütüphane ve Dokümantasyon Daire Başkanlığı
Öğrenci İşleri Daire Başkanlığı
Personel Daire Başkanlığı
Sağlık, Kültür ve Spor Daire Başkanlığı
Sivil Savunma Uzmanlığı
Strateji Geliştirme Daire Başkanlığı
Yapı İşleri ve Teknik Daire Başkanlığı
Öğrenci
Bologna Bilgi Paketi
Değişim Programları
Engelsiz Ankara MGÜ Öğrenci Birimi
Psikolojik Danışma ve Rehberlik Hizmetleri
Öğrenci İşleri Daire Başkanlığı
Öğrenci Bilgi Sistemi
Öğrenci İşleri Mevzuatı
Öğrenci Konseyi
Öğrenci Toplulukları
Üniversitede Yaşam
İletişim
Organizasyon Şeması
Ankara Müzik ve Güzel Sanatlar Üniversitesi
Akademik Organizasyon Şeması
İdari Organizasyon Şeması